贾跃亭妻子为何也被列入老赖名单?
的有关信息介绍如下:因与中泰创展的纠纷,贾跃亭、甘薇、乐视控股被列为了失信被执行人。
贾跃亭已经7次被列为失信被执行人,乐视控股为6次,甘薇则是首次被列入。
涉案14亿元的贷款数额,恰好与乐视、易到2016年联合贷款所涉及的金额相符合。
甘薇为何会被卷入其中,目前还不甚清晰。

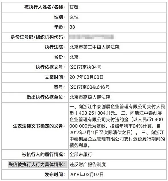
贾跃亭的妻子甘薇也被列入失信被执行人(即俗称的“老赖”)名单。
4月14日,媒体从中国执行信息公开网上看到,因与中泰创展的纠纷,案号(2017)京03执646号,贾跃亭、甘薇、乐视控股被列为了失信被执行人。
根据公告,执行法院为北京市第三中级人民法院,立案时间为2017年8月8日,生效法律文书确定的义务为:
一,向浙江中泰创展企业管理有限公司支付人民币14.03亿元;
二,向浙江中泰创展企业管理有限公司支付违约金(以人民币14亿元为基数,按照年利率24%计算,自2017年7月11日至实际清偿之日);
三,向浙江中泰创展企业管理有限公司支付迟延履行期间的债务利息。

被执行人的履行情况为全部未履行,失信被执行人行为具体情形:违反财产报告制度,发布时间为2018年3月7日。
中国执行信息公开网显示,贾跃亭已经7次被列为失信被执行人,乐视控股为6次,甘薇则是首次被列入。
此次纠纷的涉及主体为浙江中泰创展企业管理有限公司,中泰创展则与中值系关系紧密。



